Topic
Supply Chain & Logistics
Published
April 2025
Reading time
15 minutes
AI in Procurement
Table stakes capability rather than a competitive advantage
Authors
AI in Procurement
Download ArticleResearch

The original work in AI in Procurement was started by Simphiwe Msibi, our colleague who tragically lost his life a year ago. He is fondly remembered by the Activant family and we are proud to be able to share his research.
____________
Once heralded as a strategic differentiator, AI in procurement is rapidly becoming table stakes. It is undoubtedly an imperative for organizations to remain operationally efficient and companies that fail to integrate AI into their procurement strategies will not just fall behind, they will be uncompetitive. The challenge is to thoughtfully and pragmatically implement solutions and tools that will deliver results quickly and cost-effectively.
We believe that the opportunity is massive and, despite all the hype about the promise of AI, the value proposition is undeniable. AI is reinventing the procurement process by freeing up time and amplifying the capabilities of skilled professionals. This fundamental change in procurement processes has led to the emergence of a raft of new companies that offer distinctive point solutions or orchestrate the flow in novel and more effective ways. This is a good time to be a founder or investor in the global procurement market.
Massive Opportunity
While the magnitude of annual global procurement spending is much debated and we have not seen any reasonable consensus estimate, it is generally agreed that the process is both inefficient and ineffective. Research shows that 80% of requests-for-proposal (RFPs) are still handled manually, and more than half of all procurement and supplier management processes have yet to be digitized.1,2 This leads to errors, rework, lost savings, and as much as 20% of procurement teams’ time being wasted.3 With the right tools, experts at Deloitte, Gartner and McKinsey estimate that procurement teams can deliver savings of 2%-3% on most commodities, 5%-10% on other direct costs, and as much as 10%-15% on indirect purchases that typically represent 20%-40% of a company’s total spend.4 This is a huge opportunity.
The best procurement organizations understand that success in today’s complex and fast-moving environment requires mastery of data-driven decision-making and sensible automation of procurement processes and workflows.5 McKinsey benchmarking showed that companies with top-quartile procurement maturity have EBITDA margins at least 5 percentage points higher than their less mature peers, which translates into material differences in bottom line performance and total market capitalization.6
Chief Procurement Officers (CPOs) recognize this and 72% of those surveyed by Deloitte in its 2023 CPO survey said that driving a digital transformation in procurement was a priority.7 Gartner’s 2024 CPO Survey identified investing in AI and genAI as a top three priority for 2025 and McKinsey research highlighted that procurement professionals had the most positive outlook on this technology.8,9 They estimated the potential impact from cost savings and efficiency gains at about $80 billion.10
To pursue this significant opportunity, get the visibility and data required to make informed decisions, and to build AI tools into procurement workflows, CPOs are investing in software solutions to support their teams. It is estimated that the ~$8.2 billion procurement software market will grow at a rate of 9.5% per annum to reach ~$17 billion by 2032.11 The winners will naturally grow at many times this rate.
The Hype and Promise of AI in Procurement
GenAI effectively enhances many procurement workflows and 73% of procurement leaders surveyed in early 2024 claimed that they would adopt the technology by the end of the year.12 A quick look at Gartner’s “hype cycle” for procurement and sourcing solutions, shown below, highlights that predictive analytics and genAI are at the very peak of inflated expectations.
Research
Hype Cycle for Procurement and Sourcing Solutions

Overhyped it might be, but implementing AI in procurement remains an imperative that can’t be ignored. There is simply too much value at stake and very few other AI use cases will offer such compelling and quick returns. Quite simply, AI has the potential to redefine procurement processes.
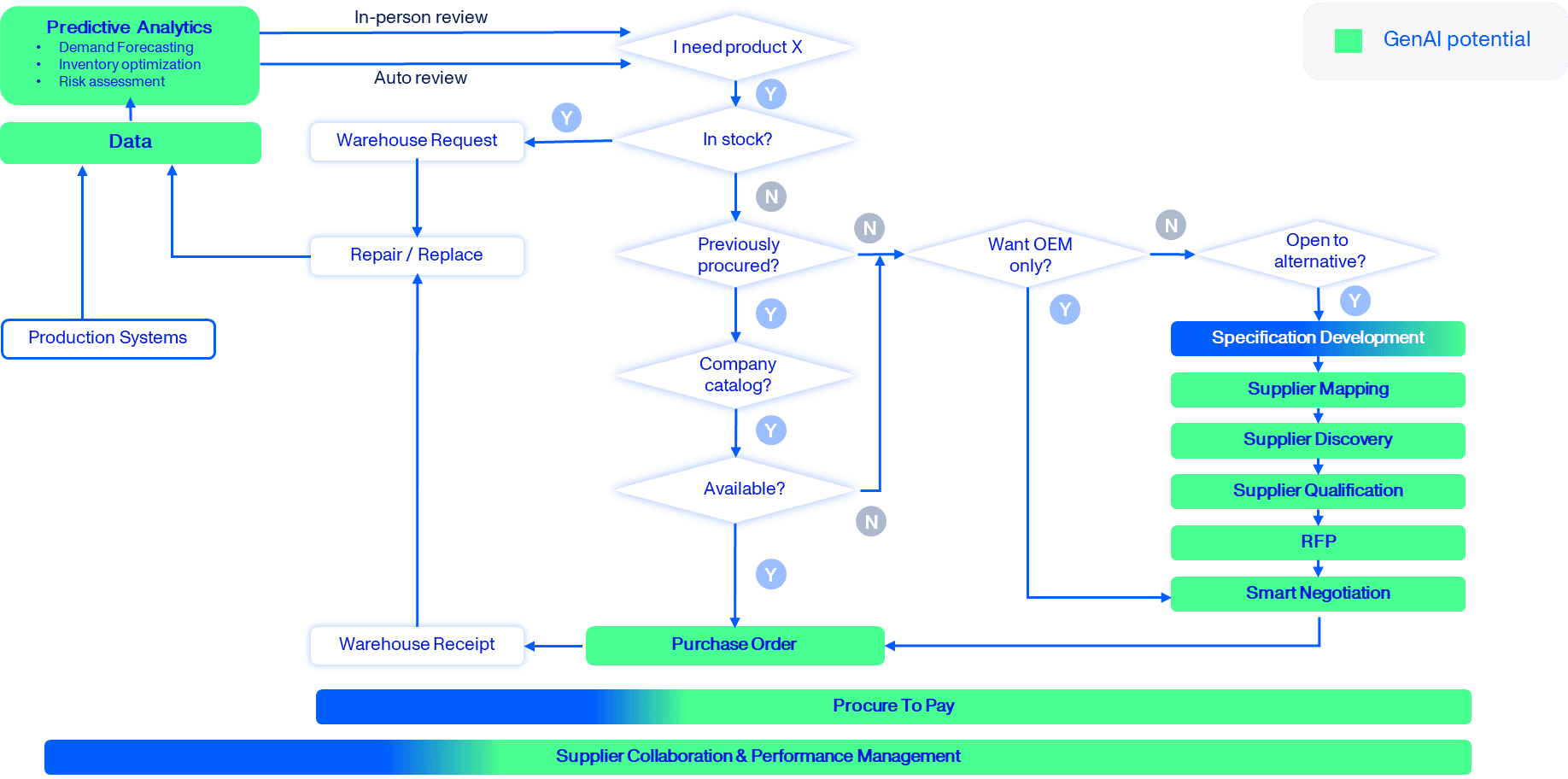
We mapped out the typical procurement process flow and highlighted those steps where genAI could meaningfully support procurement teams. It is little surprise that this chart shows there are very few tasks where procurement professionals would not benefit from genAI support. The major use cases for AI in procurement include:
Research
Our View: Typical Procurement Process Flow

- Supplier discovery and sourcing: AI tools can scan and analyze vast databases, industry reports, supplier directories, and other online sources to identify suppliers that meet a company’s predefined criteria and standards much more rapidly than any procurement professional could.
- Contract management: Contracts can be drafted and assessed for risk based on templates, regulatory requirements, and business needs.
- Spend analytics and cost optimization: Cost-saving opportunities can be identified by analyzing spend patterns and anomalies, contracts, product specifications and bills of materials, and the broader market context. Recommendations could include supplier consolidation or switching, changes of inputs or ingredients, revisions to order quantities, or better contract terms.
- Demand forecasting and inventory optimization: Demand planning and inventory management can be improved through better forecasts.
- PO & invoice automation: The creation, management and payment of purchase orders and invoices, with appropriate checks and risk management, can be automated.
- Supplier performance management: Supplier performance (e.g.; on-time delivery, delivery accuracy, quality scores, compliance) can be continuously monitored using company data and publicly available information to identify risks and compliance.
- Category management and tail spend management: The “long tail” of high-volume, low-cost transactions that can make up 20-40% of indirect costs can be monitored using AI to identify savings, unnecessary or rogue spend, and compliance with company policies and procedures. Some low value purchases could be automated.
- Supplier collaboration and innovation: AI models can analyze supplier ideas, proposals and new product concepts to improve processes and the chances of success.
- Predictive risk analytics (supply chain) and management: Global and company-specific risk factors can be analyzed to identify potential supply chain disruptions and alternatives or solutions.
- Compliance: Company and supply chain partner practices and performance can be monitored and assessed against relevant regulatory requirements to ensure compliance. This includes ESG, DEI, Health and Safety, Economic Empowerment, Community Investment and similar initiatives at local, state and national levels.
- Fraud detection: Procurement data can be analyzed to identify potentially fraudulent activities like bid-rigging, price manipulation or unauthorized purchases (rogue spend!).
- Market intelligence: Vast amounts of market data, industry trends, and competitor information can be monitored and analyzed to generate real-time insights and information to inform longer-term sourcing strategies, suppliers and new market opportunities.
These opportunities should make AI a foundational capability, enabling procurement teams to deliver even more value to organizations, but implementation naturally has challenges.
Challenges
The most significant challenge that organizations face is typically data fragmentation, quality and visibility. Legacy systems and point solutions mean that data often resides in disparate silos that need to be mined so that the data can be centralized and normalized. Once the data has been aggregated and cleaned, it can be analyzed and used to train the AI models. Companies need to ensure that confidential supplier and customer data is not shared inappropriately and that all data privacy laws are adhered to.
The legacy systems, point solutions, and a host of other enterprise tools that need to be integrated always provides a challenge. Integration issues are real and suites or orchestration layers that simplify the task and limit the time and investment required offer a significant advantage. Driving down implementation costs and speeding up the time to impact improves project returns and the business cases for change.
As with all new systems and ways of working, there will invariably be a cohort of employees wary of change, concerned about their own futures, and hesitant to put their faith in new AI tools that may be prone to “hallucination.” This resistance to change may be compounded by a lack of the technical skills and experience required to implement, operate, and extract value from the AI-enhanced solutions.
These challenges are no different to those faced by other functional teams and the size of the opportunity and its ability to deliver rapid returns should convince even the most skeptical CFOs and CPOs that implementing AI-enhanced procurement solutions is an imperative rather than a choice.
Mapping the Landscape
The simplest way to map any landscape is to start with the value chain. There are many ways to think about the flow, but we found it easiest to think about the “source-to-contract” and “procure-to-pay” tasks, and then to focus on the discrete steps within each. Within each of these discrete steps we can identify some of the key players and those newer entrants offering unique or novel solutions.
Value Chain
Our View: Procurement Value Chain

What is immediately apparent from the diagram above is the range of novel point solutions that are best known for addressing unique tasks and needs along the procurement journey. These tools or applications are effective, but users ideally need to be able to integrate them to form part of a coherent solution. Procurement orchestration addresses this challenge by integrating the various tools and solutions, unifying the data, streamlining the processes, and automating routine tasks within the workflow. Procurement orchestration also lays the foundation for the effective use of AI tools. It is an essential part of the tech stack.
Building on the simple segmentation of the value chain view, we crafted a thesis map to guide Activant’s investment considerations by mapping our view of the tech innovation required and the potential impact that the solutions can deliver. When viewed this way, we are most excited about the potential for payment orchestration players, autonomous sourcing solutions that are in the very early stages of development, predictive procurement, predictive analytics, and tail-spend management solutions that can deliver savings in an area that has historically been poorly controlled because of the large number of vendors and smaller invoices. There are, however, distinctive and novel solutions across the spectrum with many startups challenging the status quo.
Many of the solutions shown on the Activant thesis map could be displayed in several of the segments we highlighted, but we attempted to focus on the features or capabilities that the solutions are best known for. We understand that others may have different interpretations, and we respect that. Similarly, many will question why we did not highlight the host of proven solutions in our “end-to-end” (or “source-to-pay”) segment as of particular interest. Simply put, these mature solutions are indeed very good and constantly evolving but they are typically large, established players that fall outside the focus area of growth investors like Activant. Importantly, the market map is not a comprehensive and complete listing of all players in the market but a collection of those companies that we found most interesting.
AI is ubiquitous across the range of products and solutions plotted on the thesis map. It’s hard to think of a single company or product that has not incorporated some element of genAI. AI is now a table-stakes capability in the world of procurement and sourcing and the challenge currently being addressed by many is how best to consider AI agents in the workflow. Should the AI agent be a “co-pilot” augmenting a procurement professional or an “autonomous agent” empowered to act and take decisions, often interacting seamlessly with other agents inside and outside the company? No matter which option is preferred, procurement processes will likely need to be reimagined and redesigned in an AI native way with end users in mind. The segments and companies we are most excited about are all doing this.
Procurement is leading the adoption of genAI as a foundational technology and agentic layers as a digital workforce. The AI itself, however, is only as powerful as the end-user experience and the outsized value it delivers to the business. We’re in the coolest time in history for tech innovation – if we let people touch and be part of it, I think you will be surprised by their reactions.”

Kevin Frechette Co-Founder & CEO, Fairmarkit
Thesis Map
Procurement and Sourcing Solutions

- Procurement Orchestration integrates and coordinates the various tools that each serve a specialized purpose – like supplier discovery, supplier management, and contract lifecycle management – in the procurement tech stack. Most of the orchestration solutions in the market today unify access to data to eliminate the silos that limit efficiency and effectiveness and have intuitive user interfaces that focus on customer needs. Almost all use AI to streamline processes and automate routine tasks. This enables data-driven decision making and, over time, a shift to AI-supported or autonomous sourcing. All of the logos shown on the thesis map have interesting offers but we particularly like the solutions provided by Zip, Dice and ORO. Vertice has an effective solution targeting SaaS and cloud costs, while Omnea has had similar impact with software spend and renewals. All the players in this segment are worth looking at.
- Autonomous sourcing is defined in many ways but at its core it leverages AI, automation and analytics to run the procurement process from identifying suppliers to running RFX processes and negotiating contracts with minimal human intervention. There is no doubt that the segment is in its infancy, but the speed of the process, the magnitude of the cost savings, and the scalability of the technology makes this an incredibly exciting area to watch. Globality is the best-known solution and it is praised for its interface and AI-enabled, natural language interactions that guide and support buyers through the process from intake to award. The company has an enviable list of enterprise clients and claims an average 15% saving. In fact, they are so confident of the impact that they guarantee a return of 15x your first-year license fee or your money back! Fairmarkit and Keelvar also have good solutions and impressive lists of enterprise customers. Fairmarkit’s solution pulls in demand across a number of direct and indirect spend categories, sets up a sourcing strategy, creates an event, recommends suppliers, sources bids, negotiates terms, and autonomously awards contracts. Fairmarkit claims to deliver savings of $40,000 per buyer per week but does not yet handle unique items, custom parts, or logistics sourcing. Keelvar cites cost savings of 3%-25% and a reduction in rogue spend of 5%-10%. No matter how you look at it, these are impressive savings.
Other companies claiming distinctive autonomous sourcing offerings include established players like GEP, SAP Ariba, and Basware.
- Predictive procurement is claimed by many as an emerging new category of procurement technology solutions that expands on autonomous sourcing offers. The data-driven approach leverages AI, machine learning and predictive analytics to identify needs and then, much like autonomous sourcing, identifies suppliers, runs RFX processes, and negotiates contracts with limited human intervention. The solution engages with suppliers in real time and makes recommendations based on cost, quality and risk. Expert interviews suggest that Arkestro is likely the best-known player in this emerging segment and its patented technology is based on simulating a supplier selection decision and price negotiation before it happens. This can be applied to almost all suppliers, categories and spend levels. Customer data is complemented with programmatically generated and synthesized data using simulations, which enhances the outcome and impact delivered. The company describes its offer as matching the right next step with the right supplier offer using multi-attribute context. This is distinctly different to many of the solutions offered in the autonomous sourcing segment today.
Predictive procurement approaches offer greater potential simply by targeting more of the spend base than other options and, by optimizing on multiple attributes, we can lower risk while also saving time and cost.”

Rob DeSantis CEO & Founder, Arkestro; Co-Founder, Ariba
- Tail-spend management lends itself to automation. These low-cost purchases from hundreds of disparate vendors often make up 80% of transactions but only 20%-40% of spend for most companies. It is also an area where rogue spend is a real issue that can eliminate 10%-20% of expected savings.13 Typical savings available from effectively managing tail spend can be as much as 10%-15%, making this a very important area to target.14 This segment of the market is likely to see the most significant early adoption of AI agents given the high volume of relatively low cost purchases and the ability to take rules-based decisions where price is a significant differentiator, but not the only factor to consider. Fairmarkit has an outstanding solution for addressing tail-spend and is driving the agentic journey in this part of the market, and the offerings of Keelvar, Candex and Planergy are also very good.
- Predictive Analytics is not new, but the addition of AI tools and capabilities has taken the science to the next level. Sievo made its name in predictive analytics and its “material forecasting” module offers insights into future prices and recommended spend with automated data integrations. The company claims to have spend data equivalent to 2% of global GDP processed annually. LevaData, a supply chain analytics company, and aily, an AI-powered decision intelligence app delivering real-time insights and a claimed 99% predictive accuracy, also offer distinctive solutions.
Outside of these sectors that we find particularly attractive, we also really like the offerings of:
- Pactum: an agentic platform powering autonomous negotiations, delivering savings and improving supplier relationships.
- Archlet: an intuitive e-RFX and bid analytics platform.
- Lightsource: a sophisticated supplier collaboration tool that streamlines workflows and RFX processes with the power of AI.
- TealBook a supplier intelligence platform that aggregates and enriches supplier data.
- Alpas a supplier discovery and benchmarking tool for mechanical, electrical and chemical parts and engineering services.
- AutogenAI: AI proposal software automating document creation and management for RFX processes.
- Resilinc: predictive analytics platform offering supply chain visibility, resilience, and risk management.
There is significant innovation in the procurement and sourcing solutions landscape, almost all of it enabled by genAI tools and capabilities. As we said at the outset, AI in procurement is no longer a source of competitive differentiation – it’s a table-stakes capability that organizations must adopt to compete effectively.
Conclusion
While the hype surrounding AI may overstate its short-term potential, its role in automating workflows, improving visibility, managing risks, and empowering procurement teams to deliver even more benefit is undeniable.
The next era of procurement will not be defined by whether companies adopt AI but by how quickly and effectively they implement it. Organizations that treat AI as a foundational capability will be better positioned to weather the economic uncertainty, supply chains disruptions, and geo-political nuances that define the business environment today. For procurement leaders, the message is clear. AI is not optional. It’s imperative.
We would like to hear from you if our work resonates or if you have a different perspective.
Endnotes
[1] Supply Chain Management Review; Procurement pros: Manual processes cost billions; May 2023
[2] Ivalua; Half of Procurement and Supplier Management Processes Have Yet to be Digitized; October 2023
[3] ibid
[4] Planenergy; How to Manage Indirect Spend Categories; November 2024
[5] McKinsey & Company; Where procurement is going next; July 2024
[6] ibid"
[7] Deloitte; 2023 Global Chief Procurement Officer Survey
[8] Gartner; Market Guide for Sourcing Applications; January 2025
[9] McKinsey & Company; Superagency in the workplace: Empowering people to unlock AI’s full potential; January 2025
[10] ibid""
[11] Research and Markets; Procurement Software Market Global Forecast Report; November 2024
[12] Gartner, Hype cycle for procurement and sourcing solutions, 2024; June 2024
[13] Ramp; How to control maverick spend in your company; July 2024
[14] McKinsey & Company; Long-tail-big-savings; June 2018
Disclaimer: The information contained herein is provided for informational purposes only and should not be construed as investment advice. The opinions, views, forecasts, performance, estimates, etc. expressed herein are subject to change without notice. Certain statements contained herein reflect the subjective views and opinions of Activant. Past performance is not indicative of future results. No representation is made that any investment will or is likely to achieve its objectives. All investments involve risk and may result in loss. This newsletter does not constitute an offer to sell or a solicitation of an offer to buy any security. Activant does not provide tax or legal advice and you are encouraged to seek the advice of a tax or legal professional regarding your individual circumstances.
This content may not under any circumstances be relied upon when making a decision to invest in any fund or investment, including those managed by Activant. Certain information contained in here has been obtained from third-party sources, including from portfolio companies of funds managed by Activant. While taken from sources believed to be reliable, Activant has not independently verified such information and makes no representations about the current or enduring accuracy of the information or its appropriateness for a given situation.
Activant does not solicit or make its services available to the public. The content provided herein may include information regarding past and/or present portfolio companies or investments managed by Activant, its affiliates and/or personnel. References to specific companies are for illustrative purposes only and do not necessarily reflect Activant investments. It should not be assumed that investments made in the future will have similar characteristics. Please see “full list of investments” at https://activantcapital.com/companies/ for a full list of investments. Any portfolio companies discussed herein should not be assumed to have been profitable. Certain information herein constitutes “forward-looking statements.” All forward-looking statements represent only the intent and belief of Activant as of the date such statements were made. None of Activant or any of its affiliates (i) assumes any responsibility for the accuracy and completeness of any forward-looking statements or (ii) undertakes any obligation to disseminate any updates or revisions to any forward-looking statement contained herein to reflect any change in their expectation with regard thereto or any change in events, conditions or circumstances on which any such statement is based. Due to various risks and uncertainties, actual events or results may differ materially from those reflected or contemplated in such forward-looking statements.


